Старт серии постов про управленческий хаос
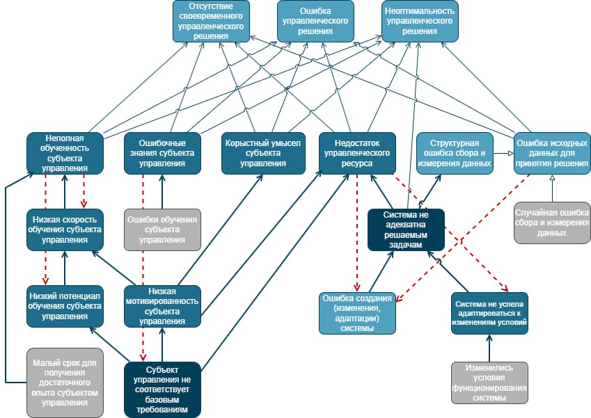
По традиции, начну с анализа причин управленческого хаоса*. Магистральных причин управленческого хаоса в организации две...
1. Система не адекватна решаемым задачам.
2. Субъект управления не соответствует базовым требованиям.
Когда степень несоответствия субъекта управления или самой системы решаемым задачам становится существенной, система перестает быть эффективной и результативной. Т.е. перестает выдавать целевой результат в нужных объемах, в нужные сроки, нужного качества и с допустимыми затратами.
Накопленные последствия от ошибок управления в прошлых циклах управления и ошибки управления "в моменте" могут приводить систему в режим выживания (в аварийный режим функционирования).
Где находится та невидимая грань между "несущественным" и "существенным" несоответствием субъекта / системы решаемым задачам?
Ответ на этот вопрос в следующих постах...
* — управленческий хаос — неорганизованная сложность, снижающая эффективность управления. Управленческий хаос формируется из множества ошибок управления, а также является следствием структурных характеристик и ограничений системы.
___
P.S.:
Старт серии постов про управленческий хаос откладывался по причине того, что я занимался выпуском книги.
Серия статей по теме управленческого хаоса, опубликованных мной в 2025 году, получила хороший отклик читателей. Было решено дополнить, доработать материалы и выпустить книгу.
Публикация планируется в начале мая 2026 года. На сайте можно забронировать печатный экземпляр.
2. Субъект управления не соответствует базовым требованиям.
Когда степень несоответствия субъекта управления или самой системы решаемым задачам становится существенной, система перестает быть эффективной и результативной. Т.е. перестает выдавать целевой результат в нужных объемах, в нужные сроки, нужного качества и с допустимыми затратами.
Накопленные последствия от ошибок управления в прошлых циклах управления и ошибки управления "в моменте" могут приводить систему в режим выживания (в аварийный режим функционирования).
Где находится та невидимая грань между "несущественным" и "существенным" несоответствием субъекта / системы решаемым задачам?
Ответ на этот вопрос в следующих постах...
* — управленческий хаос — неорганизованная сложность, снижающая эффективность управления. Управленческий хаос формируется из множества ошибок управления, а также является следствием структурных характеристик и ограничений системы.
___
P.S.:
Старт серии постов про управленческий хаос откладывался по причине того, что я занимался выпуском книги.
Серия статей по теме управленческого хаоса, опубликованных мной в 2025 году, получила хороший отклик читателей. Было решено дополнить, доработать материалы и выпустить книгу.
Публикация планируется в начале мая 2026 года. На сайте можно забронировать печатный экземпляр.
Блог регулярно пополняется новыми статьями и постами. Подпишитесь на рассылку, чтобы получать новые материалы по электронной почте.
Подписка на рассылку статей и постов Василия Рыбакова и партнеров
Благодарю за доверие и интерес!